通知公告
更多
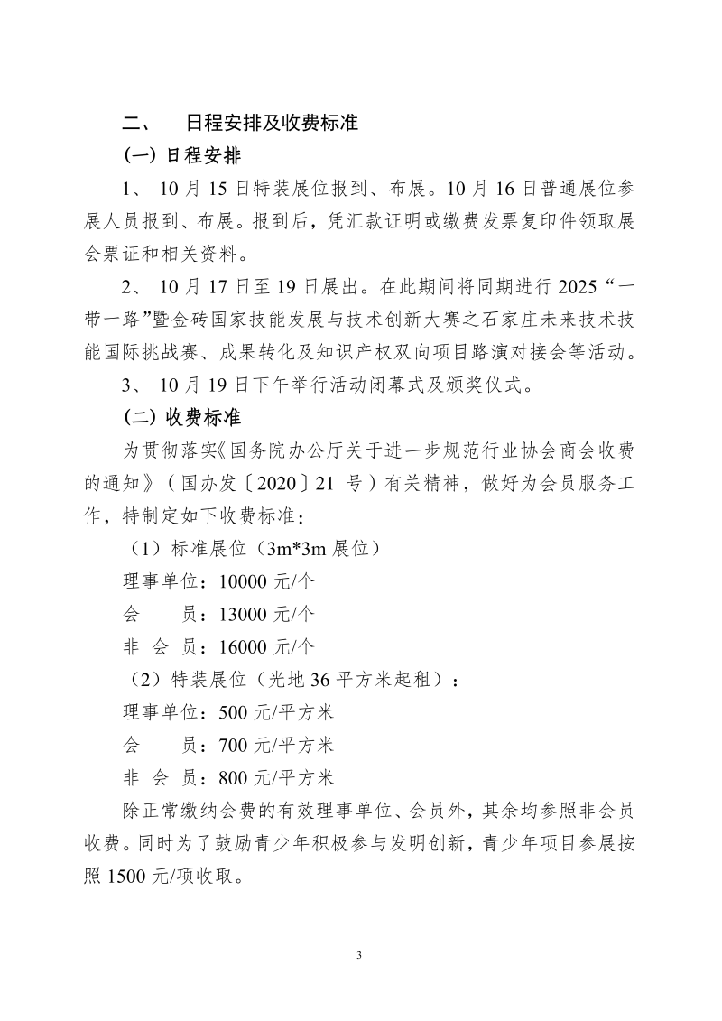
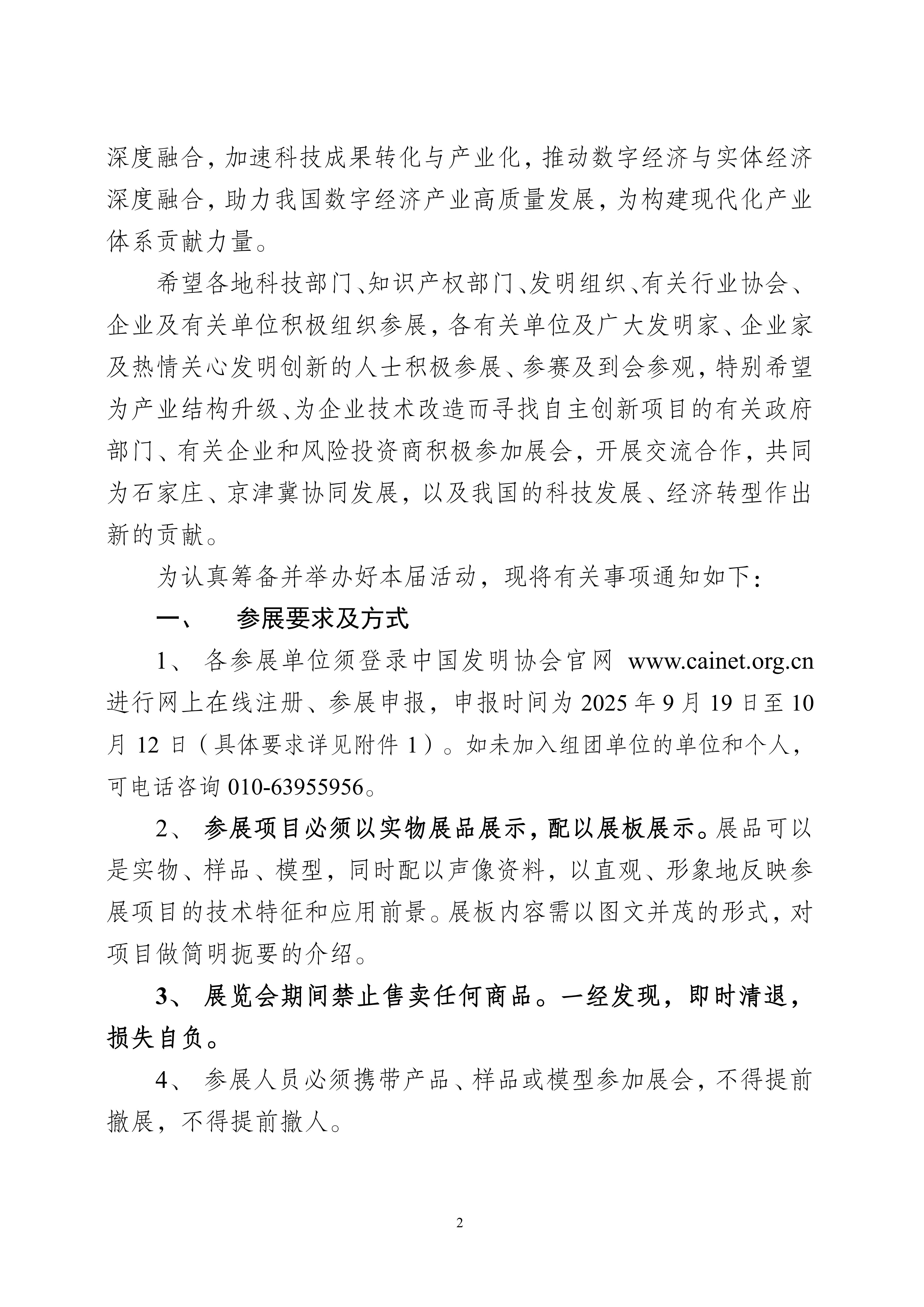
关于举办 2025 年第二十九届全国发明展览会“一带一路”暨金砖国家技能发展与技...
关于组织推荐第十六届光华工程科技奖的 通知
关于参加第五届亚洲创新发明展览会的通知
第二十届宋庆龄少年儿童发明奖获奖名单公示
协会动态
更多
第十一届国际发明展览会和第33届广州博览会在广州开幕
2025新加坡世发明展览会颁奖典礼在新加坡举行
当前位置:
首页
>
通知公告
关于举办 2025 年第二十九届全国发明展览会“一带一路”暨金砖国家技能发展与技术创新大赛的通知
发布时间: 2025-09-22 12:06
2025年第二十九届全国发明展览会通知.pdf
当前位置:
首页
>
通知公告
关于举办 2025 年第二十九届全国发明展览会“一带一路”暨金砖国家技能发展与技术创新大赛的通知
2025-09-22 12:06
2025年第二十九届全国发明展览会通知.pdf
map